1月10日,国务院总理李克强主持召开国务院常务会议,部署加快推进“十四五”规划《纲要》和专项规划确定的重大项目,扩大有效投资。
会议强调,要按照资金跟着项目走的要求,尽快将2021年四季度发行的1.2万亿元地方政府专项债券资金落到具体项目。抓紧发行今年已下达的专项债,用好中央预算内投资,撬动更多社会投资,力争一季度形成更多实物工作量。
会议指出,要加快实施“十四五”规划《纲要》102项重大工程项目和专项规划重点项目,做好融资、用地、用能等保障。各相关部门要对标对表“十四五”规划《纲要》确定的重点,科学有效做好国家级专项规划编制工作,进一步细化目标任务,提出可操作的政策和具体项目。
伏羲君注意到,2021年12月召开的全国发展和改革工作会议上强调,充分挖掘国内需求潜力,以品牌建设引领消费升级,推动医疗健康、养老托育、文旅体育等生活性服务业提质扩容,扎实推进“十四五”规划102项重大工程落实到具体项目建设,适度超前开展基础设施投资,发挥政府投资引导作用。
这两次重要会议中均提到了“十四五”规划《纲要》102项重大工程项目,均要求在中央预算投资、社会投资上加以保障和引导,以扎实推进项目实施。
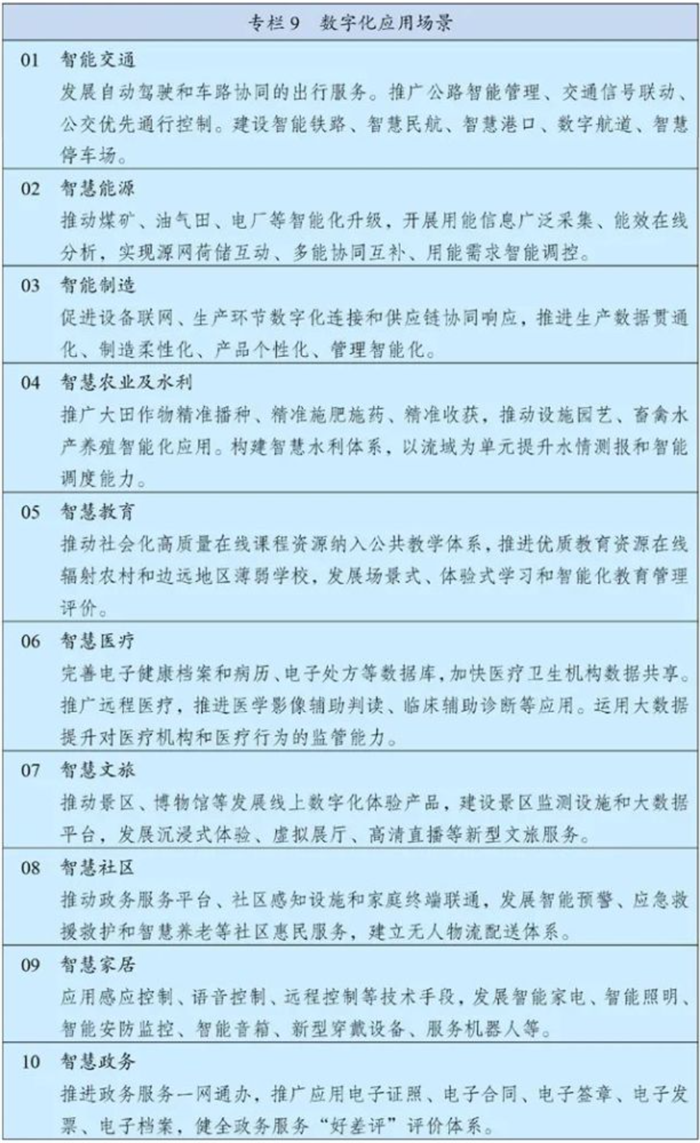
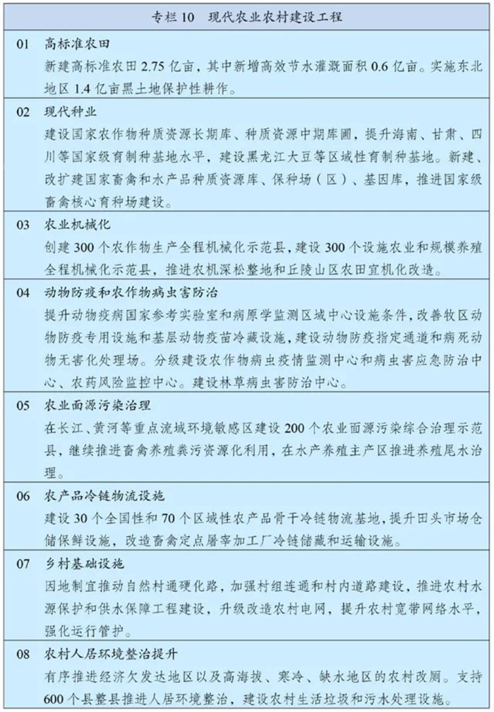
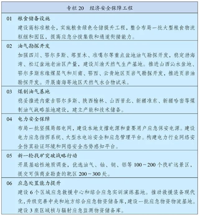
伏羲君在此归纳了“十四五”规划《纲要》中确定的102项重大工程项目。其中,建设国家文化大数据体系也包含在102项重大工程中,就在“专栏13 社会主义文化繁荣发展工程”中的第3条。
2022年开年之际,请对标对表重点工程,撸起袖子加油干吧!
“十四五”规划《纲要》主要指标和
重大工程项目




















运营机构:鄂尔多斯国家级文化和科技融合示范基地管委会
Email:ordoswh123@163.com 服务电话:0477-8394929